美柚广告之友

行业信息
很多新品牌纠结:直接投小红书广告 vs 走新芽助推,到底哪个更适合?今天从成本、效率、效果 3 个维度对比,帮你做选择!维度新芽助推普通自主投放门槛低:新品牌专属,首充预算更友好,平台匹配博主高:需自主找博主、搭投放,预算要求高效率高:内容 + 广告一站式,平台流量扶持,快速起量低:需自己对接博主、审核素材、优化投放,周期长效果稳:笔记先获自然流量,再转广告投放,ROI 更可控波动大:依赖自...
收到新芽助推邀请的宝子,别慌!完整合作流程给你理清楚了,跟着走准没错!整个流程分为 5 大核心节点,品牌、博主、平台三方各司其职:发布合作(品牌侧)收到邀请的品牌 → 蒲公英后台【发起合作】→ 选择新芽助推 → 完成下单 → 平台审核通过后正式发布需求博主报名(平台 + 博主侧)平台智能匹配适合的博主 → 博主收到邀请后主动报名 → 品牌在报名列表里筛选反选品牌确认合作(品牌侧)确定合作博主...
想参加新芽助推,这几步前置准备需做对!不然审核卡壳、预算不够,直接耽误上线节奏!✅ 蒲公英充值(内容侧):支持线下对公打款 + 支付宝充值路径:登录蒲公英 → 【我的】→【财务管理】→【充值与消费】线下汇款有专属账户,一定要走对应通道,避免到账延迟详细戳:https://pgy.xiaohongshu.com/help/list?id=28&userType=1✅ 聚光充值(广告侧):同样支...
后台被问爆:“我是新品牌,能参加新芽助推吗?”“哪些行业优先?” 今天把客户界定规则扒得明明白白,想上车的宝子直接对照!首先明确:新芽助推是新客户专享产品,核心门槛看这 2 点:消耗要求:近 90 天蒲公英 0 消耗 OR 近 120 天聚光 0 消耗(两个平台任一满足即可),就算之前参与过,再次达标也能二次参与!行业限制:✅ 优先支持:食品饮料、美妆个护、服装配饰、母婴、3C 家电(建议小...
谁懂啊!新品牌刚起步想在小红书做内容 + 广告,真的太需要一个一站式方案了😭 今天挖到小红书官方的「新芽助推」,简直是新品牌的流量救命稻草!新芽助推是小红书专为新品牌量身打造的全链路投放产品,专门服务近 90 天蒲公英 0 消耗或近 120 天聚光 0 消耗的品牌,直接把「内容创作 + 广告投放」打包搞定,不用再自己摸索博主对接和流量投放,新手也能快速起量!✅ 核心优势:准确匹配博主:平台...
美柚作为女性垂直流量平台,其广告投放速度的选择直接影响广告效果和成本控制。合理的投放速度策略能够平衡流量获取与成本效益,实现投放效果优化。一、美柚广告投放速度的核心影响因素投放速度主要受以下因素制约:预算分配:日预算设置直接影响系统分配流量的节奏出价竞争力:出价水平决定在竞价中的优先程度素材质量:创意点击率影响系统给予的流量权重定向范围:受众规模大小制约流量获取上限二、智能投放模式下的速度调...
美柚广告素材合规指南:从尺寸规范到过审技巧的完整攻略一、核心素材规格与技术要求美柚广告平台对素材格式有明确规范,以下是主要广告形式的尺寸要求:大图素材尺寸标准:640×264px / 640×360px文件大小:≤100KB格式支持:JPG/PNG/静态GIF三图创意单图尺寸:300×200px / 700×700px组合要求:三图风格统一,比例协调文件限制:单图≤100KB视频素材分辨率:...
姐妹们!今天分享一个超硬核的实战复盘——我们帮月嫂公司跑美柚投放,90-120秒表单成本直接打到100元左右,一二三线城市通吃,单月获客2000+,后台差点被塞爆!全程无广,纯技术流拆解,收藏级!1️⃣ 为什么选美柚?女性流量纯度≈99%美柚=经期+备孕+怀孕+育儿一站式,用户标签细到“宝宝今天第42天”。月嫂需求旺盛的3类身份:孕晚期妈妈(预产期30天内)月子中妈妈(0-42天)二胎经...
谁懂啊家人们!做小红书广告投放崩溃的不是没流量,而是预算全被同行“偷看”了 投流数据一堆,转化全是无效咨询定睛一看全是同行在蹭曝光,真的会谢!深耕小红书广告投放大半年,踩过无数同行蹭流的坑,终于摸透了聚光平台定向屏蔽的核心玩法!没有直接屏蔽同行的功能?没关系!用对2个核心设置,轻松把同行挡在门外,让每一分预算都花在准确用户身上✅ 基础屏蔽:排除定向快速过滤无效人群这步是新手必学!操作...
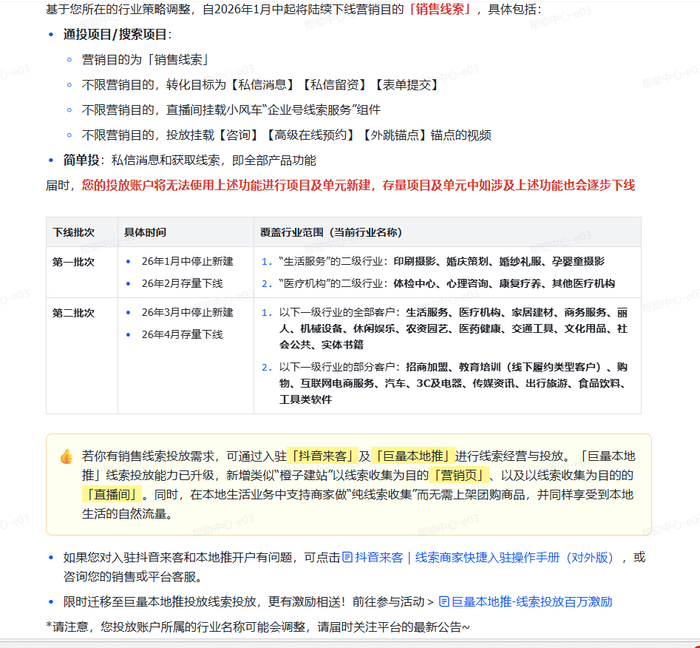
做抖音投放的宝子们快坐好!2026年1月起抖音要对「销售线索」类营销功能动大调整啦不管是做生活服务、医疗还是教培的,这波变动直接关系到你能不能顺利收线索,赶紧把这篇避坑+替代指南码住!这次调整的核心是暂停「销售线索」这个营销目的哈~具体哪些功能用不了了?给你们列得明明白白:❌ 通投项目里,营销目的选「销售线索」的投放;❌ 不限营销目的,但转化目标是“私信信息/私信留资/表单提交”的内容;❌ ...
姐妹们,今天来盘一盘「美柚广告」OCpC二阶段那些官方没细说的暗线!看完直接省下反复测试的预算,一杯奶茶钱回血✔️先上结论:二阶段不看天数,只看「连续14天内的累计转化」是否≥60;只要达标,素材组立刻锁死在二阶段,不会再掉回去!我亲测,较快1天完成,慢的一周也稳稳够。我的背景:自营小众护肤品牌,预算有限,投美柚女人通2个月,从每天20块烧到200块ROI稳在1:3。以下经验适用...
美柚女人通广告投放全攻略:准确触达3亿女性用户的营销宝典一、平台核心价值与用户画像美柚作为国内的女性健康管理平台,拥有3亿+装机量和1000万+日活跃用户。其广告平台“女人通”凭借准确的女性垂直流量,成为母婴、美妆、女性健康等行业的好投放渠道。用户特征分析:女性用户浓度高达85%+,25-44岁用户占比68%消费能力强,聚焦育儿、护肤、服饰等泛生活需求新一线及二三线城市覆盖密度高二、广告资源...
美柚广告智能出价全解析:OCPC与OCPM实战指南在美柚这个女性垂直流量平台进行广告投放时,选择合适的出价策略直接影响广告效果和成本控制。OCPC和OCPM作为智能出价模式,能够帮助广告主更效率地实现营销目标。一、基础概念与计费模式OCPC(优化点击出价)· 计费方式:按点击扣费· 出价逻辑:广告主设定目标转化成本,系统根据预估转化率动态调整点击出价· 适用场景:以表单提交、咨询等转化为主要...
一、平台优势与用户价值美柚作为女性健康管理领域的头部平台,拥有3亿注册用户和1000万+日活跃用户,是国内较大的女性垂直流量入口之一。平台用户主要集中在经期管理、备孕怀孕、辣妈交流等女性专属场景,为广告主提供了准确触达女性用户的独特机会。二、开户资质与流程开户基础要求营业执照(需与开户主体一致)对公账户验证(账户暂停超过30天需重新验证)邮箱账号(用作开户用户名,无需密码激活)特殊行业资质美...
宝子们做美柚广告投放,是不是总被“审核不过”“账户停用”搞崩溃?明明按要求提交,却反复被拒;好不容易开户,又因小失误被停用?今天把美柚广告投放的审核规则、常见问题和避坑技巧全拆了,从审核时间到资质准备,再到创意优化,照着做12小时过审,新手也能少走90%的弯路!一、先记牢!美柚广告审核时间,别白等投美柚广告一步,先摸清审核时段,避免错过较佳提交时间:- 工作日审核:9:00-12:00、13...
宝子们想做美柚女人通广告,却总怕漏材料、踩流程坑?今天把美柚女人通广告开户的核心要点缩成干货笔记,5 分钟看完,资质准备不返工,开户超顺畅!一、2 类基础资质准备好,缺一不可营业执照:得要副本复印件,高清扫描或拍照(二维码、公章、文字要清晰,无遮挡反光),关键是盖公司红色公章,盖在名称或经营范围附近,别用模糊旧执照,信息要和开户填写一致。对公验证:两种方式选其一 —— 要么等美柚打小额款(几...
做美柚广告总卡在 “没流量” 环节?明明素材、文案都磨了好久,投放后却连曝光都少得可怜?别慌!今天把广告圈前辈亲授的「美柚广告起量秘籍」整理好了3 个核心方法 + N 个实操细节,哪怕是刚接触美柚广告的新手,也能顺着思路快速打开流量缺口~先说说容易上手的「高价抢量」,但千万别以为是 “无脑提价”!在美柚广告后台调整出价时,每次幅度控制在 5%-10% 就够了 —— 比如原本出价 2 元,较多...
在广告投放中,低分素材的处理是影响效果的关键环节。无论是美柚广告推广还是其他平台运营,面对表现不佳的素材,选择合适的优化方式能有效减少资源浪费,快速恢复投放效率。以下从不同优化场景出发,解析低分素材的处理策略。原创意下直接替换:适合轻微优化场景当素材仅需小幅调整时(如替换同主题的升级版图片、优化文案细节),直接在原创意下替换是效率选择。这种方式的核心优势是不会重置学习期,尤其在美柚广告推广中...
在信息流广告投放的江湖里,“精准” 是永恒的关键词。尤其是在美柚这样女性用户高度聚集、需求多元的平台,广告投放若想效率触达目标人群,准确排除无效受众的操作,远比单纯圈定目标人群更能提升投放效能。信息流广告的逻辑,本就是基于用户行为、兴趣等标签进行智能分发。但即便如此,仍会存在与广告主目标受众匹配度较低的 “无效受众”。比如,某美妆品牌想在美柚投放面向年轻备孕女性的护肤品广告,可平台用户里,既...
在美柚女人通投放中,新账户想快速打开局面,让广告准确触达好受众,差异化创意是关键 “武器” 。就像做菜,不同食材搭配出独特风味,多样的差异化创意组合,能帮新账户在美柚生态里快速 “站稳脚跟” ,准确定位目标人群 。一、多组创意:给系统 “投喂” 准确素材美柚女人通的用户画像丰富,涵盖备孕、孕期、育儿、美妆、情感等多个领域。新账户投放时,建议上传 3 - 5 组差异化创意,这就像给系统提供不同...

抖音投放紧急变动!26 年 1 月「销售线索」功能下线?替代方案速码✨

161
发表时间:2026-01-14 11:35

做抖音投放的宝子们快坐好!2026年1月起抖音要对「销售线索」类营销功能动大调整啦


不管是做生活服务、医疗还是教培的,这波变动直接关系到你能不能顺利收线索,赶紧把这篇避坑+替代指南码住!



这次调整的核心是暂停「销售线索」这个营销目的哈~具体哪些功能用不了了?给你们列得明明白白:

❌ 通投项目里,营销目的选「销售线索」的投放;

❌ 不限营销目的,但转化目标是“私信信息/私信留资/表单提交”的内容;

❌ 直播挂“企业号线索服务”组件、投放带“咨询/高级在线预约/外跳触点”的视频;

连“简单投”里靠私信拿线索的全功能,也都要同步下线!

而且不止新计划投不了,存量的项目和单元后续也会逐步停掉,最近在投这些的宝子,可得提前准备切换啦~



这次下线是分两批来的,记好时间别踩坑!

🔹一批(26年1月停新建,2月存量下线):

覆盖“生活服务”二级行业(印刷摄影、婚庆策划、孕婴童摄影这些),还有“医疗机构”二级行业(体检中心、心理咨询、康复疗养等);

🔹二批(26年3月停新建,4月存量下线):

范围直接拉满——生活服务、医疗机构、家居建材等全行业客户,还有招商加盟、教培(线下)、购物等部分客户,基本大部分做线索收集的行业都包含在内啦!

2026年1月起抖音要对「销售线索」类营销功能动大调整啦


别慌!官方早给了升级替代方案——「抖音来客」+「巨量本地推」!这俩现在的线索投放能力直接开挂:

✅ 新增“营销页”(类似之前的橙子建站),专门用来做线索收集,不用额外搭站;

✅ 支持“纯线索收集”的直播间,不用上架团购商品就能收线索,还能蹭本地生活的自然流量;

相当于把之前的销售线索功能,挪到本地推这里做了升级,现在迁过去还有限时激励活动,能省不少投放成本~



最后给宝子们提2个实操小tips:

1️⃣ 先查自己的行业在哪个下线批次,提前把素材和投放计划转到巨量本地推;

2️⃣ 要是对抖音来客入驻、本地推开户有疑问,直接看官方《线索商家快速入驻操作手册》,或者问你的销售/平台客服,别等下线了手忙脚乱!



有没有宝子已经提前用上巨量本地推收线索啦?评论区聊聊你的投放效果怎么样~还没切换的宝子赶紧收藏这篇,到时候照着调整,稳稳避坑不踩雷!


AI创作声明:从自己的知识、经验、见解出发,完成内容创作的主要智力劳动并与社区分享,AI仅作为辅助工具帮忙汇总自己的见解生成文章;


#抖音投放变动 #巨量本地推攻略 #销售线索投放 #抖音营销干货 #投放避坑指南 #美柚广告

广告投放
 
 

15107251054

美柚渠道活码.png

免费开户中


需求提交>>